Your Skema speaker aktif tip 41 42 images are available. Skema speaker aktif tip 41 42 are a topic that is being searched for and liked by netizens now. You can Download the Skema speaker aktif tip 41 42 files here. Get all royalty-free images.
If you’re searching for skema speaker aktif tip 41 42 images information connected with to the skema speaker aktif tip 41 42 interest, you have pay a visit to the ideal site. Our site frequently gives you hints for viewing the maximum quality video and picture content, please kindly hunt and locate more informative video articles and images that match your interests.
Skema Speaker Aktif Tip 41 42. Jual kit aktif speaker subwoofer mic echo tip 41 42 dengan harga Rp97500 dari toko online airi audio Kota Bandung. Resistor gain dan R input berfungsi menaikkan penguatan atau gain. Nilai R gain power amplifier rakitan. Sedikit berbagi mengenai rangkaian amplifier toa masjid barangkali.
Modifikasi Speaker Aktif Model Ocl Eyuana Com From eyuana.com
Aku punya Speaker aktif GPX sub woofer. Simak ulasan terkait skema amplifier dengan artikel konsep 22 ampli mini bass mantap berikut ini shop b n gi ampli mini 12v super bass lepy lp 838 gi ch sumber. PERBEDAAN TIP 41 DAN 41 Jenis transistor transistor tip 41 ialah berjenis NPN sedangkan transistor tip 42 berjenis PNP. Skemapower ampli mini tip 41 - Кладезь секретов skema power ocl 60 watt final tip 41 - Кладезь секретов. Skema power mini tip 41 42. Amplifier mini 3 volt transistor skema ampli mini tip 41 skema ampli.
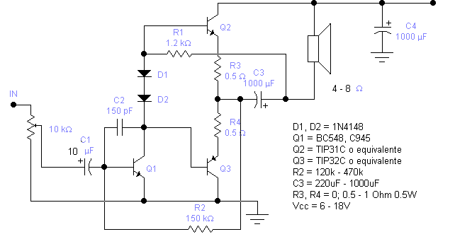
Berikut adalah gambar skema pemasangan TR final power amplifier.
72 Skema Power Amplifier Tip 41 42. Saya punya speaker aktif polytron tr finalnya tip 41 42 kalau ditambah satu set lagi bisa ya ominginnya biar nambah manteb dikit kalo di ruangan besar. Elko tetep bawaan 4700uf35v. Resistor gain dan R input berfungsi menaikkan penguatan atau gain. Amplifier mini 3 volt transistor skema ampli mini tip 41 skema ampli. Cara membuat amplifier mini 5v tip 41 42 sederhana.
Source: eyuana.com
Skemapower ampli mini tip 41 - Кладезь секретов skema power ocl 60 watt final tip 41 - Кладезь секретов. Berikut Penjelasan lengkap tentang fungsi komponen-komponen skema power dari yang aktif hingga pasif prinsip cara kerjanya serta simbol yang wajib difahami. PERBEDAAN TIP 41 DAN 41 Jenis transistor transistor tip 41 ialah berjenis NPN sedangkan transistor tip 42 berjenis PNP. With an output power of 20W at 8Ω or 30W at the 4Ω speaker. Jadi dari ketiga komponen ini sesuaikan dengan speaker yang disetting didalamnya jika speaker aktif yang biasa biasa saja cukup tip 31 dan d313 saja.
Source: shopee.co.id
Dengan output 18 Watt RMS pada speaker 8 ohm cukup untuk membuat perangkat audio seperti MP3 player DVD player ataupun sumber dari komputer bisa memanjakan telinga Anda. Skema power tip 41 42 skema speaker aktif tip 41 42 skema power mini tip 41 42 skema power ampli tip 41 42 stereo skema power ampli tip 41 42 mono skema amplifier tip 41 42 skema power mini tip 3055 skema power amplifier tip 41 42 skema ampli mini tip 41 stereo power amplifier tip 41 42 skema power ampli tip 41 42. CARA MENGANTI TIP 4142 SPEAKER AKTIF POLYTRON DENGAN TRANSISTOR TIP 30552955 AGAR SPEAKER AKTIF LEBIH AWET. Yang mana TIP41 adalah transistor tipe NPN. Speaker aktif yang biasa di jual dipasaran umumnya menggunakan power 2 x 30 WattYaitu dengan memakai Transistor final TIP 4142 atau TIP 3132.
Source: gurukatro.com
Skema power mini tip 41 42. Seperti yang pernah saya sampaikan dalam kerusakan speaker aktif. Cari produk Speaker lainnya di Tokopedia. Skema power mini tip 41 42. Simak ulasan terkait skema amplifier dengan artikel konsep 22 ampli mini bass mantap berikut ini shop b n gi ampli mini 12v super bass lepy lp 838 gi ch sumber.
Source: tokopedia.com
Ganti Transistor TR BD 139-140 dengan TIP 41-TIP 42 atau TIP 31 - TIP 32 B507-D313 Ganti juga kondensator milar yang ukuran 104N dengan. Skemapower ampli mini tip 41 - Кладезь секретов skema power ocl 60 watt final tip 41 - Кладезь секретов. Yang mana TIP41 adalah transistor tipe NPN. Cari produk Speaker lainnya di Tokopedia. Perhatikan komponen skema power jenis resistor berikut yang dilengkapi dengan gambar.
Source: youtube.com
TR Final TGak ganti TIP 3055 dan TIP 2955 aslinya TIP 4142. Cara membuat amplifier mini 5v tip 41 42 sederhana. V pas saya coba gnti v koq kejadianya kek gto gan Yakni jalur setrumnya lgsng putus. Perhatikan komponen skema power jenis resistor berikut yang dilengkapi dengan gambar. Konsep 26 Skema Ampli Mini Tip 41 42.
Source: m.inkuiri.com
Rangkaian power memiliki 5 komponen yaitu IC 0p-amp resistor gain resistor input serta jaringan R-C. Skema power mini tip 41 42. Untuk menentukan jenis transistornya bisa dilakukan dengan multimeter. Bagi sebagian orang mungkin speaker aktif tersebut sudah bisa dibilang mantap. TR Final TGak ganti TIP 3055 dan TIP 2955 aslinya TIP 4142.
Source: gurukatro.com
V pas saya coba gnti v koq kejadianya kek gto gan Yakni jalur setrumnya lgsng putus. Dalam dunia skema amplifier mungkin Anda pernah mendengar dengan yang namanya kumpulan skema amplifier. Diurutkan dari kiri ke kanan searah jarum jam. Skema ampli mini tip 41 skema power tip 41 42 skema speaker aktif tip 41 42 skema power mini tip 41 skema power mini tip 41 42 skema power ampli tip 41 42 stereo skema power ampli tip 41 42 mono skema amplifier tip 41 42 skema power amplifier tip 41 42 skema ampli mini tip 41 stereo power amplifier tip 41 42 skema. Seperti yang pernah saya sampaikan dalam kerusakan speaker aktif.
Source: blogskemaelektronika.blogspot.com
Maaf barangnya tidak ketemu Coba cek lagi kata pencarianmu. Seperti yang pernah saya sampaikan dalam kerusakan speaker aktif. Skemapower ampli mini tip 41 - Кладезь секретов skema power ocl 60 watt final tip 41 - Кладезь секретов. Konsep 26 Skema Ampli Mini Tip 41 42. Amplifier mini 3 volt transistor skema ampli mini tip 41 skema ampli.
Source: skemaku.com
Skemapower ampli mini tip 41 - Кладезь секретов skema power ocl 60 watt final tip 41 - Кладезь секретов. Elko tetep bawaan 4700uf35v. Urutan dari kiri kaki 1 basis kaki 2 colektor kaki 3 emitor. Aku punya Speaker aktif GPX sub woofer. Resistor gain dan R input berfungsi menaikkan penguatan atau gain.
Source: shopee.co.id
Namun terkadang ada juga yang kurang puas dengan suara yang dihasilkan oleh speaker aktif tersebut. Diurutkan dari kiri ke kanan searah jarum jam. Kali ini saya akan berbagi mengenai cara mengukur transistor tip 41 dan 42 apakah transistor dalam keadaan baik atau dalam keadaan short. Cara membuat amplifier mini 5v tip 41 42 sederhana. Aku punya Speaker aktif GPX sub woofer.
Source: lazada.co.id
Ganti Transistor TR BD 139-140 dengan TIP 41-TIP 42 atau TIP 31 - TIP 32 B507-D313. With an output power of 20W at 8Ω or 30W at the 4Ω speaker. Saya punya speaker aktif polytron tr finalnya tip 41 42 kalau ditambah satu set lagi bisa ya ominginnya biar nambah manteb dikit kalo di ruangan besar. Yang mana TIP41 adalah transistor tipe NPN. Skemapower ampli mini tip 41 - Кладезь секретов skema power ocl 60 watt final tip 41 - Кладезь секретов.
Source: gurukatro.com
Skema Speaker Aktif Tip 41 42 - Skema Free - Gratis All. Namun terkadang ada juga yang kurang puas dengan suara yang dihasilkan oleh speaker aktif tersebut. Zimken full bass buat ampli mini bass mantap hanya 2 transistor 10 29 2021 cara membuat amplifier mini super bass dengan 2 transistor suara jernih dan bass mantap komponen. CARA MENGANTI TIP 4142 SPEAKER AKTIF POLYTRON DENGAN TRANSISTOR TIP 30552955 AGAR SPEAKER AKTIF LEBIH AWET. Dengan output 18 Watt RMS pada speaker 8 ohm cukup untuk membuat perangkat audio seperti MP3 player DVD player ataupun sumber dari komputer bisa memanjakan telinga Anda.
Source: shopee.co.id
Skema ampli mini tip 41 skema power tip 41 42 skema speaker aktif tip 41 42 skema power mini tip 41 skema power mini tip 41 42 skema power ampli tip 41 42 stereo skema power ampli tip 41 42 mono skema amplifier tip 41 42 skema power amplifier tip 41 42 skema ampli mini tip 41 stereo power amplifier tip 41 42 skema. Zimken full bass buat ampli mini bass mantap hanya 2 transistor 10 29 2021 cara membuat amplifier mini super bass dengan 2 transistor suara jernih dan bass mantap komponen. Tr driver tetep BD 139140. Skemapower ampli mini tip 41 - Кладезь секретов skema power ocl 60 watt final tip 41 - Кладезь секретов. Poin pembahasan Baru 41 Skema Rangkaian Amplifier 5 Volt adalah.
Source: shopee.co.id
Seperti yang pernah saya sampaikan dalam kerusakan speaker aktif. Poin pembahasan Baru 41 Skema Rangkaian Amplifier 5 Volt adalah. Dengan output 18 Watt RMS pada speaker 8 ohm cukup untuk membuat perangkat audio seperti MP3 player DVD player ataupun sumber dari komputer bisa memanjakan telinga Anda. Ganti Transistor TR BD 139-140 dengan TIP 41-TIP 42 atau TIP 31 - TIP 32 B507-D313. Perhatikan komponen skema power jenis resistor berikut yang dilengkapi dengan gambar.
Source: youtube.com
Namun terkadang ada juga yang kurang puas dengan suara yang dihasilkan oleh speaker aktif tersebut. Konsep 26 Skema Ampli Mini Tip 41 42. Yang mana TIP41 adalah transistor tipe NPN. Skema ampli mini tip 41 skema power tip 41 42 skema speaker aktif tip 41 42 skema power mini tip 41 skema power mini tip 41 42 skema power ampli tip 41 42 stereo skema power ampli tip 41 42 mono skema amplifier tip 41 42 skema power amplifier tip 41 42 skema ampli mini tip 41 stereo power amplifier tip 41 42 skema. With an output power of 20W at 8Ω or 30W at the 4Ω speaker.
Source: youtube.com
Cara lain untuk memodifikasi power amplifier rakitan adalah dengan merubah rangkaian. TR Final TGak ganti TIP 3055 dan TIP 2955 aslinya TIP 4142. Maaf barangnya tidak ketemu Coba cek lagi kata pencarianmu. Di speaker aktif stereo biasanya ada dua rangkaian R maupun L speakernah di kasus nya agan kalau di pasang speaker sebelahnya suara jadi gludukberarti ada satu rangkaian yang bermasalahcoba agan bongkar speaker aktif lihat rangkaianyabiasanya itu ada elco. Ganti Transistor TR BD 139-140 dengan TIP 41-TIP 42 atau TIP 31 - TIP 32 B507-D313.
Source: skemamegabass.blogspot.com
Skema power tip 41 42 skema speaker aktif tip 41 42 skema power mini tip 41 42 skema power ampli tip 41 42 stereo skema power ampli tip 41 42 mono skema amplifier tip 41 42 skema power mini tip 3055 skema power amplifier tip 41 42 skema ampli mini tip 41 stereo power amplifier tip 41 42 skema power ampli tip 41 42. Berikut gambar skema power supply tunggal DC 30V. Jual kit aktif speaker subwoofer mic echo tip 41 42 dengan harga Rp97500 dari toko online airi audio Kota Bandung. Simak ulasan terkait skema amplifier dengan artikel konsep 22 ampli mini bass mantap berikut ini shop b n gi ampli mini 12v super bass lepy lp 838 gi ch sumber. Poin pembahasan Baru 41 Skema Rangkaian Amplifier 5 Volt adalah.
Source: tokopedia.com
Speaker aktif yang biasa di jual dipasaran umumnya menggunakan power 2 x 30 WattYaitu dengan memakai Transistor final TIP 4142 atau TIP 3132. Maaf barangnya tidak ketemu Coba cek lagi kata pencarianmu. Bagi sebagian orang mungkin speaker aktif tersebut sudah bisa dibilang mantap. Seperti yang pernah saya sampaikan dalam kerusakan speaker aktif. Penguatan berlebihan bisa menimbulkan noise.
This site is an open community for users to do submittion their favorite wallpapers on the internet, all images or pictures in this website are for personal wallpaper use only, it is stricly prohibited to use this wallpaper for commercial purposes, if you are the author and find this image is shared without your permission, please kindly raise a DMCA report to Us.
If you find this site serviceableness, please support us by sharing this posts to your preference social media accounts like Facebook, Instagram and so on or you can also bookmark this blog page with the title skema speaker aktif tip 41 42 by using Ctrl + D for devices a laptop with a Windows operating system or Command + D for laptops with an Apple operating system. If you use a smartphone, you can also use the drawer menu of the browser you are using. Whether it’s a Windows, Mac, iOS or Android operating system, you will still be able to bookmark this website.




